「媽媽當代理孕母」考題被批價值觀錯置 翰林道歉
更新時間:2025-09-11 07:56:52
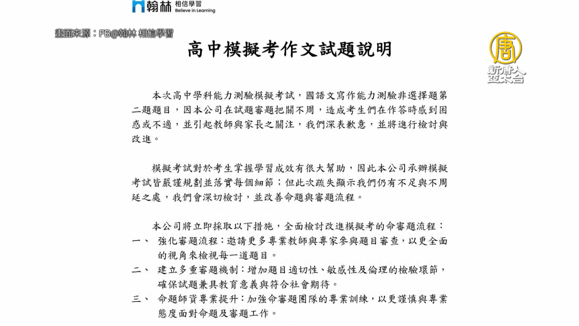
【新唐人亞太台 2025 年 09 月 11 日訊】歡迎回來,台北、新北、基隆三城市的公立高中,舉辦北區模擬考,其中,作文考試題目「我的媽媽是代理孕母」,引發輿論譁然。國教行動聯盟批評,代理孕母目前在台灣不合法,這是錯置的價值觀,應該設置審題機制,避免出現不當題目。婦兒盟指出,代理孕母充滿倫理與人權爭議,作文題目沒有留給學生思辨的空間,而是單向引導孩子接受。醫師謝筱芸也批評,題目強迫孩子想像媽媽出租子宮,淡化了懷孕風險、抹滅了懷胎十月的辛苦,她說,若把代理孕母簡化成母愛偉大,「就是對所有女性的冒犯。」週三下午,負責考題的翰林出版社刊登聲明道歉,承諾檢討改進。台北市議員許淑華指出,事件已經損害考生權益,造成無謂的心理負擔,要求教育局召集學校協調,研擬該題目不計分、或重考。
按讚加入 新唐人亞太電視台粉絲團










