連署諫言書給人大要求人權 多人被抓至今未放回
連署諫言書給人大要求人權 多人被抓至今未放回
【新唐人亞太台 2019 年 02 月 04 日訊】中共全國人大會議將在3月5日舉行,北京251名訪民及維權人士聯署「諫言書」,要求人大保障公民的合法上訪權利。隨後,多人被中共警方騷擾,聯署發起人等多人被抓。
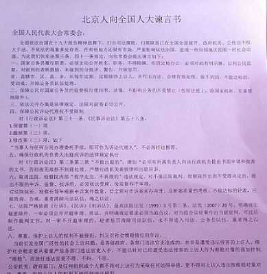
一份名為《北京人向全國人大諫言書》是利用北京市政府一個網上平台簽署的。北京251名訪民及維權人士聯署「諫言書」,要求人大保障公民的合法上訪權利。2月1日,聯署發起人劉靜儒等多人被抓,至今仍未被釋放回家,下落不明,還有多人被中共警方騷擾或警告。
這次向中共人大的諫言書內容包括:「國家公務員履行職責,必須主動公開姓名、職務,不得隱瞞。在固定地辦公,必須對此有明示牌。以利公民監督。對做到的表楊鼓勵,未做到的分批評、警告、開除懲罰。
「省、直轄市、區、縣、鄉長每年定期、定額接待上訪人,並作出合法、合理有效處理。做不到的,不能達標的,受訓戒、開除公務員隊伍處理。
「嚴厲依法打擊在拆遷建設、征地、騰地中,違法侵害公民權益的官吏以及黑惡勢力。」「從首都北京做起,清查滯留在京的截訪人,嚴厲打擊截訪、攔訪人,追究截訪人屬地政府第一責任人的責任。」
北京訪民王秀珍3日對自由亞洲電台說:中共司法不公正,國家信訪局也不作為,高院也不作為,一中院也不作為,我們(訪民)在法院起訴的事情,法官篡改了筆錄,當事人的簽字、簽名也沒有了,導致我們上訪。
王秀珍還說,訪民及維權人士聯署,促請當局停止一切違法行為,包括打擊拆遷、違法征地侵害公民權益的官吏及「黑惡勢力」,並確保公民的合法上訪權益等。
另一聯署的北京訪民郭江說,他目前還沒被騷擾,他是因強拆問題而上訪,期間遭多次拘留及關進「黑監獄」,認為諫言書反映全體訪民的心聲,希望中共當局保障老百姓的人權。現在世界都呼籲人權,中國現在沒有人權,中共只是高喊人權口號。
胡秀蘭也是聯署者之一,她對美國之音說,片警已找過她本人。這是她第一次和片警打交道,也不認識來的警察。剛開始她沒有給他開門,後來還是開了。她問警察:我簽名聯署,維護我的權利,犯法嗎?警察說:「不犯法。」
胡秀蘭聯署的原因是,因為中共當局拆遷她家房子的過程中,兒子被打壞了,而且被刑拘。她要向法院討個說法,因此她一直上訪。
另一聯署的李慧琴對美國之音說,警方已抓走好幾個人了,她也被找過,但「找我時我沒有在家。找唄,我們又沒有犯錯誤」。
(大紀元記者文樸報導,轉載自《大紀元》)
相關新聞
-
辛普森家庭提中共勞改營 香港Disney+移除整集
2023-02-08 17:23:04迪士尼公司(Walt Disney Co.)熱門卡通影集「辛普森家庭」中有一集提到中國的「強迫勞動營」,路透社查證後發現,這集已從香港Disney+串流服務中移除。
-
中共反咬晶片 裴洛西 : 中共20年來不守WTO規範
2022-12-15 14:26:27接著來看到,中共商務部12號針對美國商務部10月對中國實施晶片出口管制,向世界貿易組織提起訴訟。對此,裴洛西表示,她早在2000年就呼籲阻擋中共加入世界貿易組織。她表示,作為全球最強健的經濟體,美國有道德義務把貿易關係和人權掛鉤,「不應把生意擺在理念之前」。
-
英最新《香港問題半年報告》中共系統侵蝕自由
2023-01-14 21:30:28履行對香港的承諾,英國外交部12號向國會提交《香港問題半年報告》。報告指出,中共在系統性的侵蝕香港的自由。
-
台港中學運世代聲援白紙運動 籲勿重演六四悲劇
2022-11-30 17:15:32中國反封控、爭取自由的「白紙運動」蔓延多個省市。台港中10多名學運世代成員今天聚集台北,隔海聲援中國學生,並呼籲中共當局正視人民訴求,切勿重演六四血腥鎮壓的悲劇。
-
嚴重侵犯宗教自由 美將中共列入特別關注國
2022-12-03 21:25:58美國國務卿布林肯12月2日發表聲明,根據《1998年國際宗教自由法》,中共再次因侵犯宗教自由,被列入特別關注國家名單。
-
中國留學生被清零封控嚇壞 海外學成不願回家
2023-01-30 15:30:57目睹中國政府執行長達3年防疫硬拚清零嚴苛封控,導致當前許多海外求學中國留學生在學成後,對於是否要返鄉加入海歸派陷入長考三思。
-
英影子外相:工黨若執政 將全盤檢視英中關係
2023-01-25 10:08:05隸屬在野工黨的英國影子外交大臣拉米今天說,若重獲政權,工黨政府將全盤檢視英國與中國的雙邊關係,並在國家安全和人權事務領域採取堅定立場。
-
聯合國會議質疑中共人權 批中方回應罔顧事實
2023-02-17 12:16:46聯合國機構近日召開的審查會議,揭露中國政府迫害人權行徑,但出席的中國代表團聲稱各族群眾的宗教信仰自由都得到保障等,與會者痛斥中方無視問題及罔顧事實。
-
中共反咬晶片 裴洛西:中共20年來不守WTO規範
2022-12-15 22:27:50接著來看到,中共商務部12號針對美國商務部10月對中國實施晶片出口管制,向世界貿易組織提起訴訟。對此,裴洛西表示,她早在2000年就呼籲阻擋中共加入世界貿易組織。她表示,作為全球最強健的經濟體,美國有道德義務把貿易關係和人權掛鉤,「不應把生意擺在理念之前」。
-
抖音認知作戰 謝金河:中共年花兩千億人民幣對付台灣
2022-12-19 09:20:37財經專家謝金河多次對抖音認知作戰提出警告,因為抖音已成中共官方控制的媒體。謝金河18日在一場論壇上,透露抖音前高層向他表示,中共計畫性透過抖音影響台灣,但台灣卻渾然不覺。學者明居正也分析中共認知作戰的關聯性。
-
謝金河:抖音是毀台灣推手 中共認知戰深入民間
2022-12-06 18:24:40台灣財經專家謝金河4日出席新書座談會時警告,中共認知作戰已經深入民間,軟體抖音(Tiktok)是毀滅台灣的很大推手,也已被中共官方喉舌入股影響,台灣政府絕不能夠悶聲不響、要清楚表態。
-
中共清零政策退場? 地方已無錢付核酸費|中國一分鐘
2022-12-03 21:27:15過去一週全國各地發生一系列抗議活動後,一些城市正在放寬清零政策限制,其實地方財政因為清零政策窘困,根據中共財政部的數據,在1月至10月期間,地方政府的支出比收入多出11.8兆元人民幣,約1.65兆美元,也為此大舉借債。官方數據顯示,在2022年的前十個月,與COVID相關的醫療支出猛增13%。
-
中國防疫鬆綁 「大白」失業 跳樓討薪
2022-12-09 16:53:48中共清零政策,造成地方財政緊缺,加上疫情防控鬆綁,多地的「大白」防疫人員失去工作或拿不到薪資,紛紛上街抗議,甚至有人要跳樓索討薪水。
-
南京深夜再爆學生抗爭 要求解封、開放返鄉
2022-12-06 22:32:11再來關心,中國民眾抗議中共當局封控過度,爆發的「白紙運動」已經過了一週,各大城市陸續放寬管制措施,但步調不一。5日晚上,南京工業大學由於封校期間發現陽性,大批學生在校園集會表達不滿,要求校方讓他們提早返鄉。
-
白紙運動海外推手突發「不自殺聲明」
2022-12-05 11:35:34因廣傳白紙運動訊息而名聲大噪,網名「李老師不是你老師」的推特網友,突然在推特上發表不自殺聲明,引發外界關注。
-
中國掀起反共潮 北京民眾:馬列才是境外勢力
2022-11-28 21:20:56新聞一開始,帶您鎖定,中國各地掀起抗議中共封控的浪潮,蔓延北京和上海。有影片顯示,北京民眾群情激憤,反駁中共散布的「境外反華勢力」說法,諷刺中國共產黨和馬列主義才是境外勢力。
-
「重慶哥」怒斥封控被抓!民眾與警察搶人成功
2022-11-25 14:02:3324日,一名重慶男子在街頭仗義執言,指控中共種種不人道的封控措施,中國人民沒有自由深感痛苦,現場大批圍觀民眾紛紛叫好,並幫助男子從警方手中脫困。相關影片在網路上瘋傳,中國大陸網友將這名男子封為「重慶超人哥」。
-
邱國正:共軍恐突入逼近12海浬 越過就打掉
2023-03-06 21:05:20新聞一開始,馬上帶您看到,中共週末舉行兩會,國防部長邱國正(6日)在立法院表示,中共對台動武的態勢比以往強烈,而外傳美國聯邦眾議院議長麥卡錫可能來台訪問,邱國正說國軍有超前部署,要警惕中共有可能藉口突然進入台灣領海基線,向12海浬的領空基線逼近,台灣為了因應共軍無人機、間諜氣球等威脅,已經將過去「不開第一槍」的原則,改為只要有航空實體進入領空基線,就要射擊。
-
迫害法輪功.揚言消滅信仰 前宗教局長被拒入境台灣
2023-02-12 01:30:12中共前宗教局長葉小文,申請入境台灣遭到拒絕;中華民國政府陸委會10日證實,因為葉小文曾迫害法輪功學員。葉小文被披露,在宗教局長任內,曾說出共產黨的任務,是要從地球上消滅所有宗教、消滅人對神的信仰。台灣已故的樞機主教單國璽就曾指出,中共宗教局就是為了消滅宗教。
-
要求債務重組 斯里蘭卡議員:否則要「中共滾蛋」|寰宇掃描
2022-12-05 22:09:18斯里蘭卡深陷中國一帶一路債務陷阱中,今年7月因國家破產,爆發該國有史以來最大示威,不過債務問題至今未解。斯里蘭卡反對派國會議員拉薩瑪尼卡姆最近警告,斯里蘭卡的經濟窘境是中共所造成,若中共當局不願協助斯里蘭卡進行債務重整或取消債務,他將發起「中共滾回家」運動。










