中國首份疫苗副作用報告引不滿!內部文件揭河北打疫苗9人死
安徽省合肥市和六安市出現本土確診病例。圖為六安市市民做核酸檢測和打疫苗,現場排長隊。(受訪者提供)
【新唐人亞太台 2021 年 05 月 30 日訊】中共這一波疫情在遼寧、安徽、廣州、深圳等聚集性爆發,尤其出現英國、印度變異毒株令民眾恐慌,各地出現爭先恐後排隊搶打疫苗的現象,但中共一直隱瞞、掩蓋因接種疫苗引發不良反應的案例。大紀元獲悉的一份河北疾控中心內部報告顯示,截止4月底河北接種疫苗9人死亡。
接種5億劑疫苗後 中共官方才公布首份不良反應監測報告
在施打高達5億劑次疫苗之前,中共沒有公布任何一份因接種疫苗產生的不良反應的報告,而在5月28日公布的首份不良反應監測報告中,也沒有提及任何致死、致殘的嚴重不良反應。
中共在大陸民眾接種國產疫苗5億劑次的三天後(5月28日),才以疾控中心名義發布去年12月15日至今年4月30日接種疫苗不良反應的監測情況報告。
官方公布稱,「2020年12月15日至2021年4月30日,31個省、自治區、直轄市以及新疆生產建設兵團報告接種新冠病毒(中共病毒)疫苗2.65億劑次,報告預防接種不良反應31434例,報告發生率為11.86/10萬劑次。」
官方公布稱,「一般反應26078例,占不良反應總數的82.96%,報告發生率為9.84/10萬劑次」,並分別羅列了高熱超過38.6℃、紅腫直徑超過2.6厘米、硬結直徑超過2.6厘米的相關數據。「異常反應5356例,占不良反應總數的17.04%,報告發生率為2.02/10萬劑次」,並公布前三位是過敏性皮疹、血管性水腫、急性嚴重過敏反應。
最後官方語焉不詳提及,「在異常反應中,嚴重病例188例,報告發生率為0.07/10萬劑次。」
該份報告沒有提及嚴重病例的詳細情況,對打疫苗致死致殘案例模糊處理,在網上引起民眾不滿,從大陸網站相關報導的熱門跟貼前三的留言就可窺見一斑。
網易相關報導排名第一的熱門帖子是衣索比亞的網友「有態度網友03Tnk5」揭大陸國產疫苗無效稱:「衣索比亞東方工業園三名中國公民,按照大使館安排在衣索比亞注射兩針國藥疫苗後又感染新冠並死亡。」
排名第二的帖子是「給你一次重新組織語言的機會。」第三熱門跟貼直接追問當局:「有沒有死亡的」。
截止4月30日河北打疫苗至少9人亡
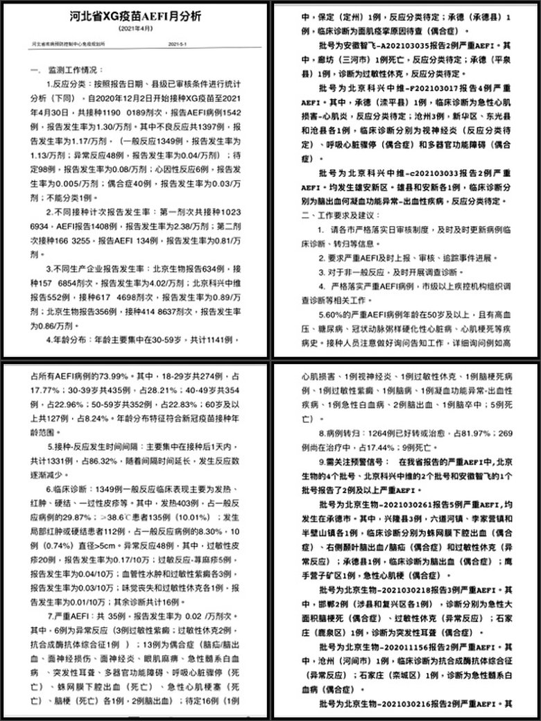
據大紀元獲悉的一份河北疾控中心的免疫規劃所得一份4月的「河北省XG(新冠)疫苗AEFI(反應)分析」報告,自2020年12月2日開始接種XG疫苗至2021年4月30日,共接種1190 0189劑次,報告AEFI病例1542例,報告發生率為1.30/萬劑。
截止4月30日,病例轉歸中,1264例已好轉或治癒,仍有269人在醫院接受治療,有9人已經死亡。
文件中嚴重AEFI:共有35例,包括這9名死亡案例,呼吸心臟驟停死亡1例、蛛網膜下腔出血死亡1例、急性心肌梗塞死亡1例、腦梗死亡1例,及待定的5例死亡。
還有1例腦疝/腦出血、1例面神經損傷、1例面神經炎、1例眼肌麻痹、1例突發性耳聾、1例多器官功能障礙、1例心肌損害、1例視神經炎、1例腦梗死病例、1例腦病、1例凝血功能異常-出血性疾病、1例腦卒中、1例抗合成酶抗體綜合徵、3例過敏性休克、2例急性白血病、4例過敏性紫癜、4例腦出血。
大陸接種疫苗出問題難得到確認
河北有民眾在4月底打了第二針疫苗後,觀察半小時期間沒有異常,但隔天無誘因出現胸痛伴左上肢麻木,後去醫院救治,差不多兩週才出院。
大紀元記者調查發現,該患者沒有購買醫療保險,整個治療過程中自己墊付一二萬。治療的醫生也沒說怎麼辦,現在是不是還有後遺症也不清楚,院方已讓該患者出院了。
當地的疾控中心說,等上面處理。該患者接種的第一針是北京生物的,第二針是科興疫苗,不是同一個廠家生產的疫苗。患者無助表示不知道後面該找誰來處理。
另一位河北涉縣民眾,4月1日接種第一針疫苗後,出現咳嗽、流涕等症狀,後來又出現頭痛、頭暈伴雙眼視物不清等症狀,再後來出現突發意識不清,醫院診斷為出現「急性大面積腦梗死」,收住重症監護室,最後搶救無效於4月16日死亡。
據知情者向大紀元披露,死者家屬至今沒有得到什麼說法與賠償。當大紀元記者多方聯繫上當時醫院救治的主管醫師唐醫生時,對方一聽聞是詢問這個事情,沒等記者說完就掛了電話。截止記者發稿,沒能再聯繫上該醫生獲得該名死者更多的情況。
而遼寧撫順市新賓縣中醫院的護士趙某某,在今年元月某一天上午接種疫苗後,下午就死亡。她的丈夫當地是新賓縣派出所的輔警,記者尚未能聯繫到其丈夫,但他的同事表示這個事情很敏感,不清楚有沒有得到賠償。
而下面有些案例,根本不算在疾控中心統計之中。
有北京女士在微博上披露,自己跟丈夫接種新冠疫苗後出現的嚴重反應,並該微博結尾加上@北京通州區@北京衛計委宣教中心@首都醫科大學附屬北京瀏河醫院等機構。
該女士強調自己和先生都不是過敏體質,有史以來沒有因未任何事物產生過敏反應。他們夫婦於2月1日在社區組織的定點單位打了第一針疫苗,留觀半小時後,無不適就回家了。
2月23日她先生身上出現個別小紅包,24日開始發燒,38.5度以上,小紅包也開始增多,26日高燒不退,小包開始成片增多,當天想看急診,但被告知第二天看皮膚科門診。28日皮膚科做了血液檢查沒有告知結果,並讓患者去發熱門診做核酸檢測、CT檢查、血液檢查、生化檢查等。結果出來都是陰性的、正常。再被要求去皮膚科檢查,重複掛號。
該女士表示,全程自費不說,來回折騰令其丈夫更加痛苦。醫生沒有給出明確答覆是疫苗後的過敏反應,但也說不排除是。
該女士向社區和接種的瀏河醫院反應,醫院告知他們先看病,等病看好了再說。該女士認為,這種說法太不負責任,病好了怎麼還能證明是疫苗的過敏反應。
網友「下一秒待續yh」5月21日也發帖說,自己聽力喪失五天了,醫院確診為突然神經性耳聾,需要入院治療,也不一定能治好。自己是打了疫苗第9天出現症狀。該網友還表示,自己打了好多電話各種推,現在不知道該給哪打電話反應。
也有網友跟貼介紹,有個耳鳴康復群,裡面全部是這種打了疫苗後導致的突發耳聾,平均發病2.5天,超過一半的是打了科興出問題,70%接種前身體無任何不適,沒有任何病史。
也有網友跟貼介紹,自己5月9日打疫苗,12日耳朵出現耳悶、聽力下降,疫苗廠家科興只說反饋給疾控,想要賠償沒門。
深圳工作的李先生向大紀元表示,「我之前看到一個視頻,有一個人,當時在半個小時觀察期間出現意外死亡,有人當場拍視頻,有工作人員說不能拍、不能拍,那個視頻就斷掉了,看拍視頻的口氣的話應該那人是死了,這樣事情也沒有報導,包括有很多打疫苗的副作用官方沒有報導、隱匿,讓人很不安。」
他還說,自己有個朋友身體素質非常好,但是接種這個疫苗之後,整個人昏昏欲睡,一下午沒有精神。「像這些情況,我反正是不敢打疫苗。」
他強調,「像國外他們都有蒐集責任,因為接種疫苗出現意外,國家給你蒐集、賠償負責任。但中國(中共)政府是公開不負責任。深圳確診病例也沒有告知是接種疫苗之後感染的。」
轉載自 大紀元
相關新聞
-
阻官方挖堤洩洪 涿州村民保家與警爆衝突
2023-08-02 23:43:04中國河北省暴雨成災,其中涿州市更因為洪水而傷亡慘重。許多中國網友痛批,是當局為了保北京,無預警洩洪,才導致這場災難。傳出中共官方還人力挖決堤放水,有村民為了保護家園而抵抗,與警方爆發衝突。
-
歐盟成員國投票通過!對中國電動車徵45%關稅
2024-10-04 20:57:40中共大力補貼電動車,引起各國不滿,繼美國對中國電動車課徵100%關稅後,今天,歐盟成員國舉行投票,同意對來自中國的電動車,加徵最高達35.3%反補貼稅。加上原本的一般關稅10%,等於稅率提高到約45%。外媒報導,法國、義大利等10個國家投票贊成,德國、匈牙利等5國反對,高達12個國家投下棄權票。
-
劉文正心肌梗塞猝逝美國 一代華語巨星享壽70歲
2023-02-23 11:06:20被譽為華語歌壇「偶像始祖」的劉文正,今天傳出在他去年11月生日之前,在美國因心肌梗塞猝逝,享壽70歲。劉文正從70年代走紅,歌曲風行台灣、中國大陸、東南亞、香港等地,還以「蘭花草」等校園民歌掀起模仿旋風,具有廣大影響力。但他選擇在當紅時候急流湧退,離開演藝圈到美國。一代巨星過世的消息,隨即登上中國微博熱搜榜。
-
中共海警圍攻襲擊菲律賓船隻 美日台同聲譴責
2024-06-20 19:40:26中共對菲律賓船隻的襲擊引起周邊國家關注。中華民國外交部表示,台灣反對任何以武力片面改變現狀的企圖,以及在南海的灰區行動與軍事脅迫。美國國務卿布林肯也與菲律賓外長通話,譴責中共破壞區域和平穩定,並重申美國根據《共同防禦條約》對菲律賓的堅定承諾。此外,日本自衛隊統合幕僚長吉田圭秀,也與菲律賓參謀總長進行視訊通話,雙方都對事態發展表示擔憂。吉田圭秀強調,日本自衛隊始終站在菲律賓這邊,並將深化與菲律賓及理念相近國家的合作。
-
長江2號洪水形成 重慶等地損失慘重 多人死亡
2024-07-12 19:35:03中國多地暴雨,包括三峽大壩在內的多個電站持續洩洪,長江2024年第2號洪水已經形成,四川、重慶等地大面積洪災,部分街道積水達3公尺深,已有多人死亡。
-
北京奪命暴雨畫面曝 人車遭沖走 官方稱11死
2023-08-01 13:49:23再來看到,輕颱杜蘇芮登陸福建沿海後,繼續向北逼近,雖然已經減弱為熱帶低氣壓,但殘餘環流,仍帶來連日強降雨,包括北京、河北、甘肅、河南等地,都暴雨成災,在北京,民眾拍到,人、車、建物都遭洪水沖走;官方稱已增至11死,真實情況仍不明。
-
中國北方爆發不明肺炎 外界憂中共再次掩蓋疫情
2023-11-27 15:03:59中國大陸爆發蔓延不明肺炎疫情,各大城市醫院人滿為患,兒童感染嚴重,引起國際關切。今天(24日),台灣政府疾管署針對對岸的疫情做出說明。
-
河北爆炸疑是復仇 分析:中共治下民怨炸鍋
2024-02-15 19:32:262月13日,河北省邢台市一小區居民樓發生爆炸,現場影片顯示,爆炸衝擊波很大,居民樓表面受損嚴重,現場磚瓦遍地,一片狼藉。
-
也怕「被失蹤」?中共戰狼外宣頻遭駁 笑翻全場
2024-08-12 20:35:26中共前外交官(10日)在半島電視台主持的論壇上,美化中共侵略台灣的意圖、迫害國內百姓的手段,頻頻遭主持人反問駁斥,中共外宣淪為笑柄,全場頻頻大笑。影片在網路熱傳。
-
關注台灣MeToo 陸網民:我們還沒開始就結束
2023-06-20 19:48:59台灣的MeToo運動發酵,有中國網友在微博上整理懶人包,指出從台灣的政壇到演藝圈各領域,紛紛有性騷受害者發聲曝光,再到台灣立法院提出修法應對。隨後大量中國網友轉發並諷刺說,我們的版本,還沒開始就已經結束了,透露出中國人民的心聲。
-
洩洪保北京 涿州多地遭滅頂之災 死傷慘重
2023-08-02 07:08:22杜蘇芮為中國多地帶來暴雨,官方稱北京兩天內下了兩年的雨量,然而,8月1日中共當局向河北無預警泄洪,導致涿州等地方村鎮傷亡慘重,官方稱北京有11人遇難、河北有9人遇難,但從現場慘不忍睹的災況觀察,真實死亡人數可能被低估。
-
北京突發暴雨 白天瞬間變黑 連發六警報
2024-07-13 20:04:58中國北京週五突降狂風暴雨,白天瞬間變黑夜,當局連發6項預警,部分景區被迫緊急關閉。
-
北京疫情慘烈 外籍醫生:行醫30年從未見過
2022-12-27 22:50:52全球經過三年的疫情,各國漸進式恢復正常生活,不過直到12月7日前,中共仍堅持所謂的動態清零。近日,中國各地疫情急速升溫,北京疫情尤其嚴重,醫院、火葬場不堪負荷,在北京行醫多年的外籍醫生們表示,這種情況前所未見。
-
中國異象 極端天氣頻現 專家:預示政權末期
2024-04-17 13:06:58近日,中國各地反常的極端天氣頻繁發生。湖北武漢市天空呈現血紅色,江西出現12級大風,白天秒變黑夜,而重慶則是雷雨暴風天氣。
-
美印太司令:中共不滿選舉結果近期或武力嚇台
2024-01-20 19:16:55台灣大選落幕,106國近1400位政要祝賀大選,美國表態,台海和平穩定,是世界各國的根本利益。美軍印太司令阿基里諾日前表示,台灣大選前,共軍就增加挑釁,意圖施壓台灣人民;在大選後,中共可能「在近期對台灣展示武力」。週四,中華民國新任駐美代表俞大?,在雙橡園接受媒體訪問表示,台灣不是挑釁者,「想要維持現狀——既非統一也非獨立。現在的樣態就是我們現在想要生活的方式」。他也表示,總統當選人賴清德也願意向中方伸出橄欖枝,與中方接觸。
-
凱米前進中國福建 挾巨量水氣或影響逾10省
2024-07-25 19:58:39凱米颱風,目前正以每小時16公里速度,往中國東南沿海移動。中國天氣網指出,凱米外圍環流挾帶巨量水氣,影響範圍可能超過十個省份。
-
【快訊】宏都拉斯總統尋建交中共惹議 台:正在了解中
2023-03-15 10:21:32台灣的中美洲友邦宏都拉斯總統秀瑪菈.卡蕬楚(Xiomara Castro)今天在推特發表聲明說,她已指示外交部長雷依納(Eduardo Reina)處理與中國建立正式關係事宜。
-
立陶宛發布印太戰略挺台 16次提台灣!
2023-07-06 19:40:39北約峰會下週將在立陶宛的首都維爾紐斯舉行。在此之前,立陶宛政府發布了印太戰略報告,內容中有16次提到台灣,顯示立陶宛重視台灣的程度。
-
中共戰狼也怕「被失蹤」?高志凱尷尬回應
2024-08-12 13:07:59中共前外交官高志凱在半島電視台主持的論壇上,美化中共侵台意圖與迫害國內百姓的手段,遭主持人反問打臉,另外,主持人問高志凱是否也會害怕在中國因為說錯話被失蹤,高志凱只說,希望大家會來救他。
-
又蓋牌!中國股市今起停止公布外資交易數據
2024-08-19 19:54:25繼續關心中國經濟。目前,外資持續撤出中國,中共的應對方法是又蓋牌。從今天開始8月19號開始,停止公布A股股市的每天外資資金流數據。










